Poslední aktualizace červen 2022

      
 

   Můj QRPP minisetup pro satelit QO-100, transpondér NB
Červen 2022:

Můj setup zůstává prakticky beze změn vůči předchozímu popisu. Ani pro Adalm Pluto, ani pro řízení LNB nepoužívám GPS DO, ale OCXO, typ OH300, které jsem popsal níže.

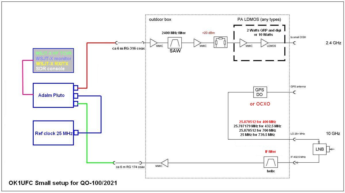
Červenec 2021 - náhrada TCVRu SDR rádiem Adalm Pluto 

Duplexní transceiver byl nahrazen SDR transceiverem Adalm Pluto. Adalm Pluto pracuje s referenčním kmitočtem 25 MHz, v červnu 2021 s GPS DO, od července s OCXO +-5 ppb, Connor Winfield, typ OH300. Jde o vynikající a dostupný OCXO. Referenční kmitočet 25 MHz byl zvolen cíleně s výhledem, že ze stejného OCXO může být synchronizován PLL ADF4351 oscilátor pro zařízení 10 GHz.

Na malém setupu byly nainstalovány kromě SDR console tři různé instance programu WSJT-X. Základní instance slouží k provozu digimódů (hlavně FT8) via QO-100, ve schématu označena žlutým textem jako WSJT-X RX/TX. Druhá instance slouží pro monitorování vlastních signálů na QO-100 a je označena bleděmodrým textem WSJT-X monitor. Třetí instance je určena k provozu na krátkých vlnách a je označena zeleným textem jako WSJT-X HF transceiver. Instance řídí přímo přes CAT rozhraní TCVR Icom. Starší procesor i5 a RAM 8 GB jsou pro provoz veškerého SW dostatečné, provoz je plynulý, bez výpadků. Současně mohu realizovat spojení na QO-100 a na jednom z HF pásem (od 80m do 6m, vertikál).

Poznámky 21. července 2021:

1. Konečně jsem se znovu dostal k ověření příjmu mého LNB s různými kmitočty LO. PLL mého LNB má horší čistotu signálu při použití FREF < 24 MHz a rovněž oscilátor nenasazuje tak ochotně, jako při FREF = 25.000 000 MHz. Naopak, velmi dobře LNB funguje při FREF > 25 MHz, takže jsem nastavil IF = 400.000 000 MHz, kde se mi zdála dekódovatelnost přijímaných signálů téměř nejlepší a shodu kmitočtu RX a TX snadno vizuálně zkontrolujeme.
2. Nainstaloval jsem ovladače virtuálních VB audiokabelů a vyhodil jsem nadbytečné USB zvukovky a drátěné kabely - popis zde.

Poznámky 10. července 2021:

1. Zkouška RX s referenčním kmitočtem FREF = 25.101 282 MHz, tj. IF = 700.000 000 MHz. Vlastnosti RX a dekódovatelnost FT8 se nezměnila. Výhodou je rychlá orientace v kmitočtech RX a TX při provozu, např. kmitočtu TX = 2400.274 123 MHz odpovídá IF (RX) = 700.274 123 MHz.
2. PA pro SSB s VOXem není pro provoz digimódů, vč. FT8 optimální, protože VOX spíná pouze silnější signály, dekódované s reportem kolem 0 dB. Taková úroveň je zbytečná. Proto jsem musel doplnit do PA řízení klíčování pro malé úrovně signálů. Podrobnosti viz zde.

Poznámky 28. června 2021:

1. Oscilátor GPS DO v outdoorovém boxu byl přeladěn na kmitočet 25.000 000 MHz (tj. FLO= 9750 MHz) a IF kmitočet RX se změnil na 739,500 MHz.
2. Vlastnosti RX se proti původní koncepci (IF = 432.500 MHz, FREF = 25.787179 MHz) nezměnily, dekódovatelnost FT8 zůstala stávající, bez pozorovatelných změn.

Tématicky zaměřené články Adalm Pluto jsou zde.

Původní článek z roku 2020

Protože jsem stavěl svůj setup QO-100 pro radost, prováděl jsem na něm různé zkoušky, kterými jsem ho vylepšoval a dělal různé úvahy a rozhodnutí.

Blokové schéma
 

 
Outdoor box

Popis

Setup byl navržen pro SSB provoz přes NB převaděč geostacionární družice QO-100. Na dalších stránkách této publikace jsem popsal celou řadu kroků, které se týkaly nastavování antén, úprav LNB, experimentú s QRP výkony na 2.4 GHz. Nicméně, můj setup dospěl do stavu, ve kterém bude provozován do jara 2021.

Jedná se o standardní duplexní analogovou stanici, která používá TCVRu Kenwood TS-2000, up-konvertoru na 2.4 GHz, a upraveného LNB pro příjem v pásmu 10 GHz.

Stabilizace kmitočtu pro RX je provedena pomocí GPS DO oscilátoru, s maličkou anténou GPS. GPS DO je v outdoorovém boxu, anténa GPS je poblíž boxu.
 

Stabilizace kmitočtu pro TX je v této verzi setupu pro 2.4 GHz realizována pouze TCXO.

Tato stabilizace se ukázala jako dostatečná, protože TCXO pracuje v hamovně při pokojové teplotě. Kmitočet TCXO ujede po zapnutí oscilátoru. Po delší době používání a po delší době po zapnutí se kmitočet stabilizoval tak, že na TCVRu nemusím po dobu několika dní dělat žádné korekce.

Modul generátoru mi leží na horním okraji stolu, je napájen ze síťového adaptéru a signál 2256.038 MHz je přiveden na zesilovač směšovače transvertoru (foto vpravo) tenkým koaxiálním kabelem RG-174.

Jmenovitý kmitočet oscilátoru, pokud je stabilizován pomocí GPS DO, se nastavuje přesně na f = 2256.000 MHz. U modulu, který nebyl upraven pro GPS DO (osazen původním TCXO) se musí nastavit kmitočet, který odpovídá vlastnostem konkrétního kusu TCXO. V mém případě jsem musel nastavovat f = 2256.038 MHz (je vidět na fotografii).

V outdoorovém boxu je budič PA (dvoustupňový MMIC zesilovač s SAW filtrem 2.4 GHz, zisk 30 dB), atenuátor s útlumem momentálně 10 dB a PA s budičem, který je osazený LDMOS. PA obsahuje VOX, který se aktivuje při úrovni 0 dBm. PA odevzdává výkon do malé parabolické antény (viz foto), s ozařovačem Andrew, polarizace vertikální, zisk antény cca 19 dB. Momentálně mám výkon nastavený na cca 6 - 7 Wattů, což stačí pro dobré reporty. Poslechem vlastního signálu jsem schopen rozlišit pozadí v místnosti (např. zvuk z televizoru). Tento výkon považuji za dostatečný, ale mám k dispozici výkonovou rezervu, kterou mohu aktivovat snížením hodnoty atenuátoru.

V outdorovém boxu je rovněž GPS DO oscilátor s výstupem 25.787179 MHz, který dává injekci do upraveného LNB (úpravy popsány na tomto webu). Dále je v outdoorovém boxu pásmová propust pro pásmo 432 MHz a MMIC budič tenkého koaxiálního kabelu (RG-174), který jsem chtěl vyzkoušet na přijímací straně. Jedním z mých cílů je propojení outdorové skříně pouze tenkými koaxiálními kabely.

Jak to hraje?

Zvukové záznamy jsem požídil pomocí progranu SDR Sharp a jako RX byla připojena laciná klíčenka RTL SDR. Rovněž z tohoto faktu si můžete udělat představu o přijímací cestě s upraveným LNB, stabilitě kmitočtu i přenosu přijímaného signálu tenkým 3 mm koaxiálem od outdoorové skříňky do SDR, o způsobu demodulace signálu na PC. Znovu podotýkám, že moje přijímací cesta je absolutně kmitočtově stabilní. Stejně to mají všechny stanice s dobrým signálem. Některé stanice se neladí přesně na přijímaný kmitočet a u jiných stanic jsem si všiml, jako by jim kmitočet "ujížděl". Dnešní doba je však dobou přesných kmitočtů. Ale dost poznámek, poslechněte si ukázku, jaká je praxe:

- pár sekund náhodně vybraného končícího QSO, na konci se trochu mimo naladila další stanice
- PSK beacon ve středu NB převaděče

Nu, na analogovém rádiu se mi SSB lépe ladí knoflíkem, jsem na to prostě zvyklý. Též je poslech příjemnější. Během spojení používám kvůli akustické zpětné vazbě u duplexního spojení uzavřená sluchátka. Nicméně, SSB signály jsou na obou rádiích čisté, dobře čitelné. Na Kenwoodu mám nepříliš odlišně nastavenou konstantu AGC, na RTL SDR zůstala tak, jak se uložila při minulých experimentech. V audiozáznamu je slyšet, jak v pauzách bez signálu AGC zvyšuje zisk (úroveň šumu). Dnes (30.11.2020) jsem doplnil audio zaznamenané ze SW SDR console:

- audiozáznam získaný pomocí SW SDR console s RTL-SDR klíčenkou

V posledním záznamu si všimněte, jak obtížně dvě stanice navazují spojení, přičemž druhá stanice není přesně naladěná. Přibližně ve 40 sekundě záznamu je slyšet signál Leila, někdo tam vysílá nepřípustně vysokým výkonem.

Pohled na SDR obrzovky při příjmu

Nahoře SW SDR Sharp, dole SDR console. Šířku pásma jsem omezil pod 3 kHz. Záznam do wav jsem dělal na SDR Sharp:.
 


 

Fotografie antén
 
 
Vlevo je přijímací anténa, vpravo je vysílací anténa.
 
Výsledky

Přijímací anténa se mi jeví jako dostatečná, přestože má průměr menší než 40 cm.
Nicméně, nedokázal jsem realizovat následující věci - používat s maličkou anténou dualfed (jedinou parabolu pro RX a TX). A důvody jsou:

1. Když jsem vybíral LNB, neměl jsem žádnou možnost měřit jejich šumové číslo. Použil jsem tedy metodu, že jsem si pro úpravy vybral LNB, který mi dával nejlepší odstup signál/šum (S/N). Pro další experiment s ozařovačem POTY jsem jednak musel použít druhý, horší LNB, ale hlavně se mi nepodařilo navázat vlnovod POTY tak, aby se mi odstup S/N nezhoršil. Zhoršil se, a to tak, že anténa s ozařovačem POTY měla velikost 80 cm a dávala mi stejný S/N jako malá parabolická anténa jen s LNB.

2. POTY nebylo na pásmu 2.4 GHz odolné vůči dešti. Kapky se držely mezi deskami. Musel bych vyvíjet dielektrický kryt.

3. Bez POTY jsem zkoušel anténu ozařovat malou helix šroubovicí. Pokud jsem ji měl umístěnou nad LNB, nebylo již ozáření dobré. Fungovalo to, ale při výkonu 1W byly moje signály slaboučké. Vyrobil jsem helix šroubovici tak, aby byla v ose LNB. Bohužel, transformační část jsem sice nastavil na dobré VSWR, ale zase to nefungovalo podle mé představy za deště (za deště jsem měl signál slabší o 3 dB).

4. Experimenty s malou WiFi parabolou (40 cm) a Andrew ozařovačem mě mile překvapily. Signály při výkonu P = 1 Watt na konektoru antény byly dostatečné pro veškerá spojení, která jsem realizoval. Déšť této anténě nijak nevadil.

Cíle se setupem

1. Používat, pokud možno, jednu parabolickou anténu do průměru 40 cm. Proto musím přijít na kloub skutečnosti, zda ozařovač POTY vždy zhorší poměr S/N u LNB. To by mi vadilo. Mám však zkušenost, že vlnovody mi vždy fungovaly nedobře, pokud nebyly utažené příruby. Proto obětuji jeden LNB na mechanickou úpravu tak, aby vlnovod POTY byl dobře navázán na vstupní vlnovod LNB. Jsem si vědom, že jde o nejednoduchou mechanickou práci a mám pochybnosti, zda má smysl. Moje POTY jsem si koupil v krásném mechanickém provedení, vlnovod je hezky vyleštěný, přesnost dílů je daná CNC obráběním a je obdivuhodná.

2. Je snadné vyrobit na pásmu 2.4 GHz výkony vyšší, než 1 Watt. Proto jsem začal jsem experimenty s vyššími výkony, než jeden Watt. Cena LDMOS je nízká a PA lze rovněž koupit za slušný peníz na Internetu. Proto považuji zkoušky PA za rutinní. Mám připravené tři provedení PA, momentálně zkouším první z nich. Všchny PA jsou navržené tak, že mám na budiči výkonovou rezervu cca 10 dB (atenuátor).

3. Malá planární anténa 2.4 GHz. Mám připravenou alternativu, pokud bych nedokázal upravit POTY (obecně RX) tak, abych vystačil s RX anténou do průměru 40 cm. V takovém případě bych pro TX využíval malou planární anténu pro WiFi (hezké provedení a parametry dělá firma Jirous) a cca o 3 dB bych zvýšil výkon PA.

4. Použití tenkých 3 mm koaxiálních kabelů. Propojení mezi hamovnou a outdoorovým boxem chci realizovat jen tenkými koaxiálními kabely (2.5 - 3 mm). Pro RX mám vyvinuto, ověřeno s RG-174, pro TX budič si věřím, útlum lze kompenzovat MMIC zesilovačem. Uvažuji ve finální verzi o RG-316/U.

Poznámky

1. Déle než jeden měsíc jsem vysílal s QRP výkonem 1 Watt (SSB) do malé antény (40 cm). Ve finální verzi uvažuji s výkonem do 10 Wattů.
2. Používám různé budiče PA. Momentálně je v outdoorovém boxu instalován budič s SZA-2044Z, koupený na ebay od Číňana. Mezi budičem a PA je atenuátor.
3. V hamovně není třeba stabilizovat kmitočet pomocí GPS DO, TCXO stačí.
4. Když musím okonektorovat tenké koaxy SMA konektory, používám tzv. úhlové konektory s čepičkou. Střední vodič se snadno připájí, plášť se krimpuje. Jde to snadno a rychle. Přímé konektory, u kterých se pájí vnitřní pin maličkou dírčičkou, nemám rád, protože se mi tak snadno na balkóně nepájejí.
5. GPS DO funguje spolehlivě v outdoorovém boxu. Uvidíme, zda přijdou mrazy a jak to bude při nízkých teplotách.
6. Dne 3. prosince 2020 napadal první sníh. Parabola TX byla úplně plná. Své signály jsem slyšel nepatrně (cca - 3 dB) slabší. To je dobré zjištění.
7. Dne 5. prosince 2020 mi silné poryvy větru odsměrovaly RX anténu (Camping TV set, offset parabola 38 cm), viz levá fotografie, a to do pryč. Díval jsem se na to z okna. Dosměroval jsem ji podle magnetického sklonoměru do elevace a upravil jsem podle značky její azimut. Přijímané signály zdají se být stejné, jako dříve.

Závěr

Setup mi dělá radost. Každý den udělám nějaká spojení, účastním se kroužků. Pracuji na různých kmitočtech pásma. Obvykle už před spojením nekontroluji naladění. Stanice Kenwood TS-2000 je duplexní, TCXO ve vysílacím transvertoru nikam neujíždí a tak se pro mě stal provoz rutinním. Přestože používám maličké parabolické antény, mám signály celkem silné, nastavení nepatrně pod úroveň majáků NB převaděče, modulaci slušně hodnocenou a příjem signálů dostatečně nad úrovní šumu.
 

Dodatky:

leden 2021

Stabilizace kmitočtu pomocí GPS DO

Pokud jsem používal setup v hamovně, nebylo nutné pomocí GPS DO kmitočtově stabilizovat oscilátor pro 2256 MHz - viz závěr v předchozím odstavci.

Můj setup je však současně experimentálním pracovištěm, na kterém jsem si potřeboval  vyzkoušet několik vlastností různých zařízení. Jednou takovou věcí bylo řešení oscilátorů pro transvertory pro GHz pásma. Pomocí dvou generátorů GEN1 a GEN2 (viz schéma vpravo) jsem schopen generovat přesné kmitočty pro RX a TX i když používám různé mezifrekvenční kmitočty a různé způsoby násobení kmitočtu.

Generátory GEN1 a GEN 2 musely být pro stabilizaci GPS DO nepatrně upraveny.

únor 2021: Přešel jsem na kmitočty RX/TX: 432.750/144.750MHz nebo 432.750/50.750 MHz (zkouška duplexního provozu se samostatným RX a TX)  nebo 1260/144 MHz (zkoušky LNB).
 

březen 2021: Vrátil jsem se k experimentům s dual fed anténou. Anténa POTY vysílá nádherně, ale problém s degradací šumového čísla přijímače setrvává. Vlnovod LNB stále nemám navázaný tak, abych byl spokojen. Začal jsem experimentovat s dvojicí antén ve vertikální polarizaci, které jsou z každé strany LNB. Provedl jsem naladění, vysílá to dobře a nedochází k degradaci šumového čísla přijímače.
   TU 73, Mira, ok1ufc