Aktualizováno v lednu 2020

      
 

  Měření kmitočtu krystalového oscilátoru   

Úvod

Měření rezonančních kmitočtů krystalů je jiná problematika a bude předmětem dalšího článku. V praxi jsem se však setkal s případem, kdy jsem potřeboval zjistit:

a) Zda krystal kmitá v obvyklém zapojení ?
b) Jaký je kmitočet krystalového oscilátoru v obvyklém (často používaném) zapojení ?

Měření

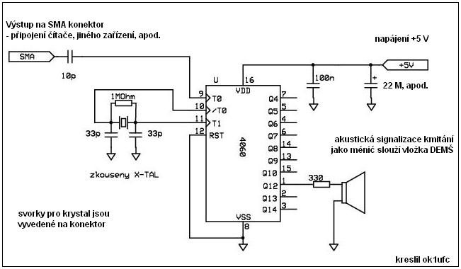
K měření je použit jednoduchý přípravek, který jsem popsal kdysi zde.
Přípravek obsahuje obvod 4060, který obsahuje oscilátor, ve kterém kmitá většina krystalů. Jedná se o typické zapojení, které používá mnoho čipů, které obsahují krystalový oscilátor. Obvod obsahuje mnohostupňovou binární děličku. Kmitočet oscilátoru je:

a) Vyveden na konektor, kde můžeme čítačem měřit kmitočet.
b) Vydělen děličkami a zaveden do vložky DEMŠ, která slouží jako akustický měnič. Po připojení vložka DEMŠ hlasitě píská.

Schéma zapojení

je pod textem. V zapojení jsem použil kondenzátory 33 pF, se kterými mi kmitají všechny krystaly, které mám. Pohled na desku je pod schématem.
 
měření
schéma
deska
 
Na měřeném krystalu je uvedena hodnota 10.000 MHz. V zapojení je krystal zatížen sériovou kapacitou (kondenzátory v resonančním obvodu oscilátoru). Čítač, který při měření ukazuje na kmitočtu 10 MHz hodnotu kmitočtu přesně (multiplikativní chyba nelze na tak nízkém kmitočtu zjistit), ukazuje kmitočet oscilátoru o 570 Hz vyšší. 
 
   
TU 73, Mira, ok1ufc