Aktualizováno 12.10.2017

      
 
   UHF Small Project: Dvě metody optimalizace UHF antén yagi

Úvod

V dnešní době má průměrný amatér k dispozici několik továrně vyráběných UHFyagi antén, několik popsaných a osvědčených metod pro jejich návrh, několik metod pro provádění různých korekcí (např. nejstarší známá korekce vlivu ráhna - boom corrections) a několik metod pro provádění různých optimalizací (od empirických po počítačové návrhy). V úvodní části této série článků rád odkazuji na vynikající práci DG7YBN (Hartmut Klüver, Kassel, Germany). Důležité milníky (milestones) od zveřejnění prvního článku profesorů Yagi a Uda s názvem "Projector of the Sharpest Beam of Electric Waves", přes optimalizaci délek prvků a spacingu bez uplatnění počítačových rekurzivních numerických metod (1978, autor DL6WU), přes optimalizace DJ9BV, VE7BQH, konstrukce G0KSC, až po DG7YBN GTV series s tzv. bent dipólem) jsou uvedené na http://dg7ybn.de/Milestones_in_Yagi_Design.htm. Velice rád uvedu také odkaz na home page DG7YBN: http://dg7ybn.de/index.htm. Naleznete tam celou řadu zajímavých úvah. Vynikající práci v oboru yagi antén odvedl také YU7EF (https://www.yu7ef.com/), na jeho stránkách najdete především celou řadu optimalizovaných jednoduchých antén, které byly mnoha amatéry vyzkoušené v praxi. Na místě je tedy otázka, proč se na svých stránkách zabývám designem a optimalizací UHF antén pro pásmo 70 cm?

Mám několik osobních důvodů:

1. Potřeboval jsem si vyzkoušet několik vlastních optimalizačních metod na soustavách antén, pro takový cíl je vhodné zvládnout numericky alespoň metodu základní optimalizace, kterou nazývám 2N-1 (optimalizují se všechny délky prvků a spacing) a rozšířenou 2N-1 metodu, kde se optimalizují např. další rozměry zářiče. Metody optimalizace doplňuji o kritéria váhových koeficientů pro postranní laloky (sidelobes). Zde je namístě uvést korelaci tzv. anténní teploty (nebo G/T faktor), jejichž vyjádření někteří autoři návrhů a hamové využívají, s vyzařováním sidelobes.
2. Potřeboval jsem si prakticky ověřit měřením a srovnáním, do jaké míry jsem schopen některé optimalizační algoritmy a vlastní design antény yagi realizovat.
3. Oba dva předchozí body představují značné množství práce, kterou je nutné vykonat. Během prvních krůčků jsem očekával, že budu alespoň dosahovat výsledků, kterých dosahují autoři základních kalkulátorů:

S vědomím, že ani tento cíl nemusí být snadno dosažitelný.
4. Nechci však opomenout další z cílů - velice mě zajímá řešení reálné antény, která byla vyrobená s konkrétními nepřesnostmi. Budu konkrétní - vždy srovnávám model teoreticky vypočtené antény a antény, která má odchylky (nepřesnosti) v délkách prvků, spacingu, průhybu ráhna, kolmosti prvků a v dalších geometrických parametrech.

Úvahy kolem optimalizace yagi antény

Základní optimalizaci antén jsem vyzkoušel tím nejjednodušším a pro mě dostupným způsobem.  Dostupné pro mě byly:

1. Některé enginy (NEC, zejména NEC-2 a MININEC) pro numerické výpočty elektromagnetického pole momentovou metodou.
2. Některé návrhy (ať již kalkulátory nebo ověřené vzorky antén), design podle DL6WU, antény podle YU7EF, G0KSC a DG7YBN.
3. Vlastní nebo převzaté a ověřené metody a algoritmy pro nejrůznější korekce (např. zmíněná korekce vlivu ráhna).
4. Celkem rozumná funkcionalita vlastního skriptovacího programu (napsaném v Python pro Windows). Umožňuje rekurzivně numericky pracovat s výstupy z několika NEC enginů, zahrnovat výsledky z algoritmů pro celou řadu korekcí, umožňuje pracovat s vektorem kritérií pro více optimalizovaných parametrů, např. pracovat s parametry pro úrovně některých sidelobes. Kritéria lze měnit, s ohledem na více parametrů, také interaktivně z okna Windows pomocí ovládacích prvků. Během výpočtu (jde o funkci mnoha proměnných) je rovněž sledována konvergence numerických metod. Pokud řešení nekonverguje nebo se zastaví na nějakém lokálním extrému, lze provést automaticky nebo interaktivně změnu potřebných parametrů. Toto šetří při numerickém řešení mnoho času.

Základní optimalizaci antény yagi metodou 2N-1 bych označil schématicky a u jednoduché antény nějak takto:

Základní parametry pro srovnávání výsledků provedených optimalizací jsou rovněž důležité. Proto pro ilustraci uvádím na dalším obrázku, které parametry to jsou. Úmyslně neuvádím výpočty G/T žádnou metodou, ale zcela určitě se vrátím v některém z dalších článků k energetickým popisům postranních laloků (sidelobes). V tomto popisu si však zjednoduším ilustraci pouze jejich okótováním v obou rovinách:

Aby moje konání mělo nadále smysl, musím řešením docílit u optimalizované antény obvykle dosahovaného zisku (vůči dipólu - dBd, ve volném prostoru), což jsem označil jako parametr s číslem 1. Dalšími parametry jsou: šířka hlavního paprsku (ve stupních), úroveň a poloha postranních pásem a impedance na svorkách. Ta je velice důležitá, často se nám mohou jevit zajímavé antény s jinou svorkovou impedancí, kterou však musíme transformovat, tedy reálně počítat s tzv. match-loss ztrátami. Není dobré zařadit si match loss ztráty, byť v desetinách dB před Ultra LNA s šumovým číslem v řádu desetin dB. Tím můžeme celé naše snažení totálně degradovat.

Proto považuji za nesmírně důležitý fakt uvažovat při návrhu antény o tzv. rozšířené optimalizaci. Za její výsledky, přestože neznám přesné metody výpočtu, považuji např. návrhy bent dipólu (Brian Beezley, K6STI, G0KSC design, blade dipól DG7YBN). Výsledky designu jiných autorů byly publikovány s využitím enginů NEC (NEC-2, NEC-4). Do parametrů rozšířené optimalizace tedy přidáváme (mimo 2N-1 délek a spacingu prvků) několik parametrů, které nám v NEC modelech popisují zářič (driven element). Např. jednoduchý drátěný model podle K6STI přidává jeden geometrický parametr navíc - viz dále.

Jak prezentovat výsledky? Uvedu příklad výsledku optimalizace základní 2N-1 a rozšířené metody na anténu 11 el. yagi. Jde o ilustrativní výpočet, kritéria nebyla cíleně stanovena. V příkladu byla použita anténa délky kolem 2141 mm. Tato délka vyšla po základní optimalizaci výchozího DL6WU designu. Při další optimalizaci byla změněna kritéria pro první sidelobes. Podle modelu zhotovená anténa byla použita pro experimenty s příjmem EME v módu JT65B. Chtěl jsem si vyzkoušet, zda nějak poznám, že dříve optimalizovaná anténa má první dva postranní laloky ještě více potlačené o cca 2 dB. Při optimalizaci jsem dovolil snížení zisku maximálně o 0.1 dB, zvýšení tolerance impedance na svorkách maximálně o +/- 3 Ohmy. Na algoritmu jsem ponechal navýšení energie do vzdálenějších postranních laloků, neboť jsem neočekával zvýšení šumu odrazem od trávníku pod anténou:

Algoritmus konvergoval k výsledku. Výsledkem byl model antény s potlačením druhých a třetích sidelobes o cca 2 dB (červená čára a červený popis).

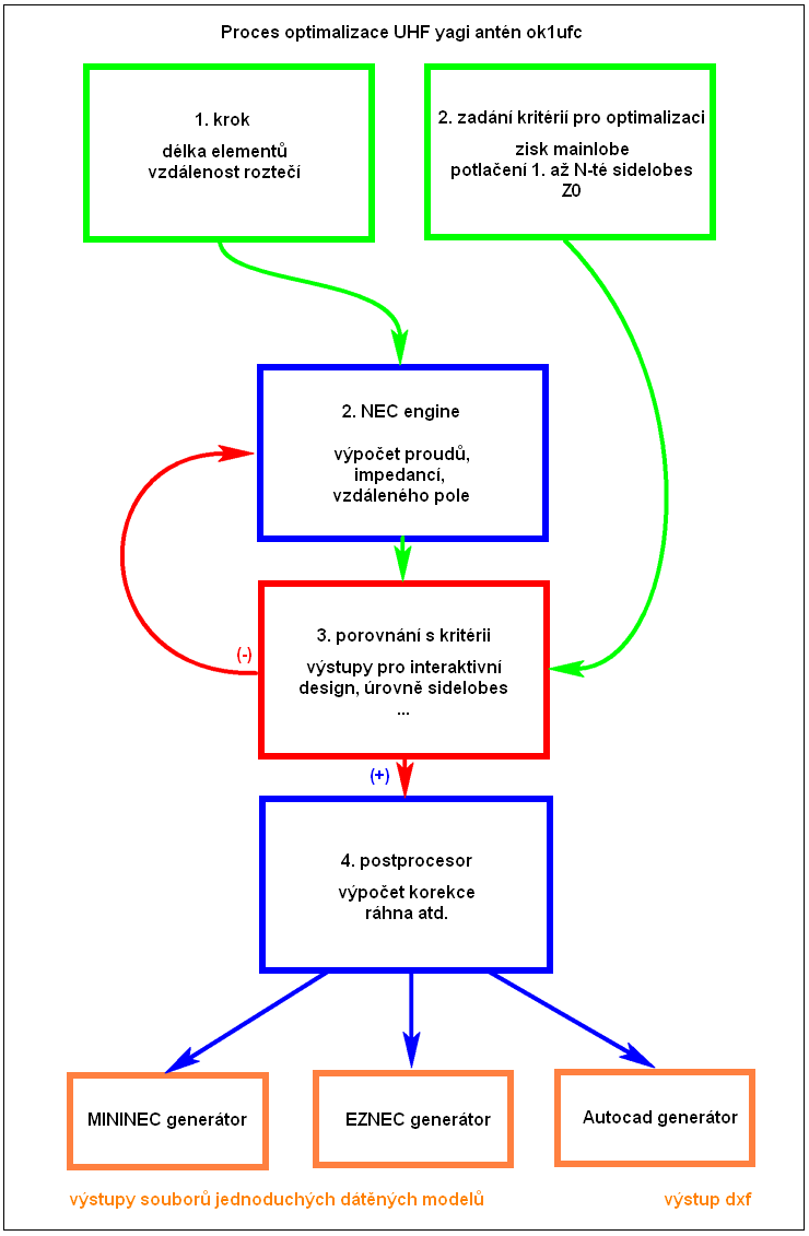
Schéma optimalizačního procesu

a jeho stručný popis v základních krocích:
1. V prvním kroku vypočteme pomocí některého z kalkulátorů nebo zadáním geometrických délek známé antény yagi výchozí rozměry drátěného modelu.
Můžeme provést výpočet far field pomocí NEC engine. Snadněji potom odhadneme reálná kritéria pro potlačení sidelobes.
2. Navrhneme výchozí vektor kritérií pro optimalizaci. Spustíme výpočet a provádíme výpočty proudů v prvcích, impedancí a vzdáleného pole (far field).
3. Porovnáváme se stanovenými kritérii, hlídáme konvergenci řešení, případně interaktivně upravujeme kritéria, ale hlavně provádíme výpočet NEC rekurzivně. Rekurzivní výpočet nám nutně nemusí podávat optimální výsledky a dokonce nemusí ani konvergovat ke konkrétnímu řešení. Proto byl blok, ve kterém se srovnávají kritéria jednak proveden jako interaktivní a jednak byl doplněn o několik algoritmů, které hlídají konvergenci řešení.
4. Vypočtený a optimalizovaný model je dále zpracován v tzv. postprocesoru. Tam se provádějí korekce ráhna, několik geometrických korekcí, které se provádějí kvůli složitějším geometrickým tvarům některých prvků (hlavně DE), vkládají se tam některé empirické korekce, získané měřením.
5. Po výpočtu všech korekcí se generují soubory jednoduchých drátěných modelů, aby bylo možné výsledky prezentovat v MININEC a EZNEC programech.

Příklad rozšířené 2N-1 optimalizace a prezentace výsledků

Pro prezentaci výsledků rozšířené optimalizace 2N-1 jsem si zvolil optimalizaci antény s rozšířením o dva parametry:
1. Vnější průměr DE (ten byl však použit již v předchozí optimalizaci 2N-1 použité antény; bez jeho uplatnění jsem nedocílil vypočtených výsledků srovnatelných s YU7EF).
2.Tzv. parametr K6STI, jehož geometrickým významem je rozměr - viz obrázek níže.
Ostatní kritéria zůstala zachována, pouze jsem zpátky snížit dovolenou toleranci reálné hodnoty impedance na +/- 1 Ohm
Interaktivně jsem měnil úroveň vyšších sidelobes, chcete-li, parametru F/B v zadní části. Výsledkem jsou vždy stejnou metodou vypočtené far field diagramy, červená čára odpovídá optimalizaci metodou 2N-1, včetně průměru DE, algoritmu korekce ráhna a korekce rozdílných průměrů a materiálů (R1 a D1 až D9 jsou Al, DE je Cu). Modrá čára je výsledek optimalizace s rozšířením o parametr K6STI (což je geometrický rozměr dipólu), rozšíření na průměr DE a algoritmy korekce ráhna, materiálu a průměru prvků zůstaly:

Stručné shrnutí

Numerické optimalizace s využitím NEC enginů mají v oboru UHF yagi antén kruciální význam. Pravděpodobně se dostáváme od okamžiku, kdy návrhy provedené metodami 2N-1 nám dávají obdobné výsledky, bez ohledu na to, zda byl návrh empirický, částečně empirický nebo stanovený výpočtem pomocí NEC. Ukazuje se však, že zásadní vliv mají další parametry, ke kterým můžeme počítat také impedanci na svorkách DE. Obecně nízké impedance umožňují lepší tvarování postranních laloků (sidelobes). Bohužel, za zásadní nevýhodu UHF antén s nízkou impedancí DE považuji match-loss ztráty transformačním vedením. Autoři F9FT, YU7EF a další použili ve svých návrzích transformací impedancí skládaným dipólem. Elegantním řešením však jsou konkrétní tvary zářičů (DE - driven element), které umožňují bezeztrátovou transformaci k dosažení vyšších hodnot impedance na svorkách. Tyto antény byly konstruovány autory G0KSC, K6STI a DG7YBN.

Pro níže uvedené srovnání jsem použil optimalizaci antény s 11 prvky pomocí NEC. Jako výchozí návrh jsem použil metodu návrhu podle DL6WU. Dipól jsem nahradil přesným modelem podle výkresu YU7EF od antény 7011 a provedl jsem základní optimalizaci typu 2N-1 (délek všech prvků a spacing). V dalším návrhu jsem provedl výměnu DE za tvar K6STI a provedl znovu výpočet rozšířené optimalizace se všemi algoritmy korekcí. Reálná anténa, vyrobená s obvyklou přesností mimochodem docílila velmi dobré shody s NEC modelem v parametru VSWR a v parametru polohy prvních minim mezi mainlobe a sidelobes.

1. Za geniální považuji myšlenku a provedení transformujícího DE autora K6STI

2. Za naprosto zásadní považuji cestu, kterou se vydal autor DG7YBN. Např. jeho provedení 2D bent blade dipolu. 

3. Současně mě uspokojuje, že algoritmy výpočtů základní a rozšířené 2N-1 optimalizace s využitím enginů NEC a korekčních algoritmů odpovídají skutečnostem, které jsem schopen ověřit měřením (impedance, zisk ve směru hlavního laloku (mainlobe), šířka hlavního laloku, poloha minim mezi sidelobes, potlačení některých sidelobes).

Související témata

Optimalizací antény uvedenými metodami návrh nekončí.
S ohledem na osobní cíle jsem návrh malých antén zaměřil na jejich využití pro příjem JT65B EME (jde o součást mého setupu EME small projekt). Považuji zde za důležité uvést alespoň další související témata, která rozpracuji v dalších článcích.

1. Úvahy kolem optimalizace soustavy 2 malých UHF antén. Tam vidím rezervy v celé řadě parametrů.
2. Úvahy kolem využívání kruhové polarizace.

Zde uvádím odkaz na velice cennou recenzi od Matěje, OK1TEH. Recenze podstatným způsobem doplňuje problematiku nejen mnoha odkazy na práce jiných autorů, ale i vlastními zkušenostmi OK1TEH.
 

TU 73, Mira, ok1ufc